Menú

Las próximas ediciones de la Africa Twin contarán con inyección directa

Las próximas ediciones de la Africa Twin contarán con inyección directa
En unos meses, durante la celebración del EICMA de Milán, deleitaremos nuestras pupilas con la llegada de la tan esperada Africa Twin 2020, una moto revolucionada y aun mejor que su antecesora, pues se perfeccionará tanto la parte mecánica, su aspecto físico y, por supuesto, el lado tecnológico. Entre los detalles que se destacan en esta nueva versión sobresale el aumento del cilindraje, de 998 cc a 1 084 cc, cumpliendo de esta manera con los requerimientos de la normativa Euro5.
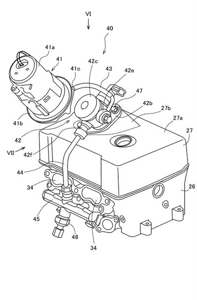
Entre los detalles que se destacan en esta nueva versión sobresale el aumento del cilindraje, de 998 cc a 1 084 cc, cumpliendo de esta manera con los requerimientos de la normativa Euro5. Pero un detalle realmente impresionante es que la Africa Twin edición 2020 incluirá también inyección directa de combustible. De nuevo, la firma japonesa sería pionera en el ámbito tecnológico de las dos ruedas, ya que características como estas solo se han visto en automóviles. El equipo de investigación que se encuentra detrás de cada motocicleta Honda está decidido a instala este tipo de inyección en su próxima máquina, y seguramente después lo encontraremos en muchas más.
Ventajas del uso de la inyección variable Un motor con inyección indirecta mezcla y pulveriza tanto el aire como la gasolina antes de que ingrese la mezcla de estos en los cilindros, mientras que la inyección directa separa ambas funciones. En la indirecta la mezcla saldrá por las válvulas de escape en distintas ocasiones, lo cual genera mayores niveles de contaminación. Por estos motivos se pretende eliminar la incorporación de la inyección directa, pues se inserta el combustible en la válvula de escape cerrada, y aun cuando en el caso de las motocicletas el número de vueltas es mucho mayor y es difícil calcular con exactitud la llegada de aire y gasolina al cilindro, se prevé que Honda haya resuelto cualquier problemática que pueda existir en torno a este complemento en su motor.

Los acontecimientos más relevantes del motociclismo mundial.

Suscríbete al Newsletter

Galerias