Suzuki continua trabajando y revolucionando el mundo de las dos ruedas, en esta ocasión por medio de unas patentes se dejó ver un nuevo scooter eléctrico.
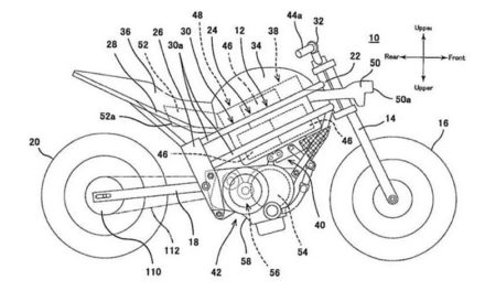
Las imágenes de las patentes muestran un scooter ligero, pero con un toque deportivo, además se puede apreciar un interesante sistema de transmisión, una moto que le pisará los talones a la GSX-S1000 y a la GSX-S950 lo modelos más recientes de Suzuki.
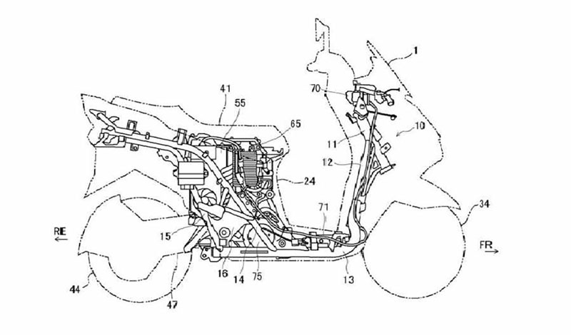
La motocicleta por fuera luce como un simple scooter, pero si lo vemos más a detalle nos podemos dar cuenta que cuenta con un mayor espacio dentro del chasis de la moto, esto ayuda a tener un mayor hueco bajo el asiento o para colocar baterías de mayor capacidad.
También se puede observar que el scooter tendrá refrigeración por aire, lo que no se puede apreciar bien es si tendrá el motor al descubierto. Las patentes muestran una moto extraña y no nos queda muy clara la electrónica que estarán usando, pero estamos seguro que Suzuki nos tendrá un sorpresa increíble que vendrá a revolucionar el mundo de las dos ruedas tecnológicamente hablando.




